Categories: Linear Amplifier

100W Power Amplifier based LM3886

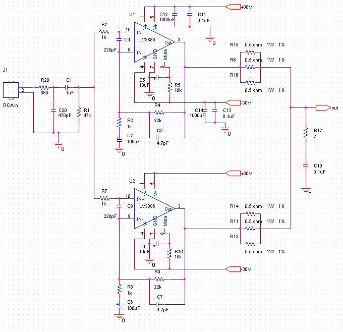
This is the 100 Watt power amplifier circuit based power amp chip LM3886. Single chip of LM3886 is able to generate power output up to 68W.

In this 100W power amplifier circuit, the two of LM3886 are paralled to gain more powerful amplifier output. This amplifier can deliver about 50W into a 8-ohm speaker and 100W into a 4-ohm speaker. To make a stereo amplifier, there are should be use 4 pieces of LM3886.

The LM3886 is a high-performance audio power amplifier capable of delivering 68W of continuous average power to a 4O load and 38W into 😯 with 0.1% THD+N from 20Hz?20kHz. It can be used for general purpose application such as Component stereo, Compact stereo, Self-powered speakers, Surround-sound amplifiers, High-end stereo TVs etc.

The documentation of this 100W amp project: http://www.shine7.com/audio/pa100.htm
Visit the page to get information about schematic diagram, PCB layout and construction information.

Download the LM3886 datasheet for circuit reference from below link:

circuit diagram

Share
Published by
circuit diagram

Recent Posts

Guitar Synthesizer Schematic Diagram Collection

Guitar Synthesizer Schematic Diagram In this post, we provide a collection of schematic diagrams of…

56 years ago

Handy Talky HT DIY Schematic Diagram

Handy Talky Schematic Diagram This is an old electronic scheme of the Handy Talky (HT)…

56 years ago

Doorbell Ringer Birdie Tone

This is an old or "very old" schematic diagram of birdie tone or sound generator.…

56 years ago

200W MOSFET Amplifier based IRFP250N

Here is the 200W MOSFET amplifier powered based on four piece of IRFP250N, they are…

56 years ago

300W RMS Stereo Power Amplifier based IC TDA7294

This is the 300W RMS stereo power amplifier circuit project. This amplifier is based four…

56 years ago

Stereo Tone Control with Line In + Microphone Mixer

This is an active stereo tone control circuit using very well known op-amp IC of…

56 years ago