Categories: Guitar Effects

Motion Filter Effect

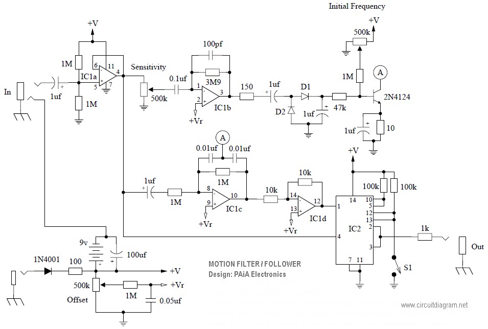
This motion filter effect circuit will controls the initial frequency and controls how much the envelope follower responds to the input signal.

An envelope follower/filter combination translates the typical dynamic properties of your axe into modulated timbral changes too, you could feel of it as an automatic wah-wah pedal.

Independent Initial Frequency and Sensitivity knobs provide you with the control you have to notice a wide range of effects and enable the Motion Filter to be put to use with either electric bass or guitar. You will not believe that so much funk and soul can be squeezed into a tiny box.

IC1 – 4136 Quad Op-amp
IC2 – 4066 Quad Switch
D1, D2 – 1N4148 or 1N914

Circuit Notes:
Connect pads marked “A” together. Offset can be a trimmer potensiometer which could be adjusted after around a quarter-hour of “burn in” time. Fine-tune it until you hear no popping when pushing the Cancel switch S1. There is certainly no need to play into effect during adjustment. Proper setting ought to be close to the center of the rotation.

circuit diagram

Recent Posts

Guitar Synthesizer Schematic Diagram Collection

Guitar Synthesizer Schematic Diagram In this post, we provide a collection of schematic diagrams of…

56 years ago

Handy Talky HT DIY Schematic Diagram

Handy Talky Schematic Diagram This is an old electronic scheme of the Handy Talky (HT)…

56 years ago

Doorbell Ringer Birdie Tone

This is an old or "very old" schematic diagram of birdie tone or sound generator.…

56 years ago

200W MOSFET Amplifier based IRFP250N

Here is the 200W MOSFET amplifier powered based on four piece of IRFP250N, they are…

56 years ago

300W RMS Stereo Power Amplifier based IC TDA7294

This is the 300W RMS stereo power amplifier circuit project. This amplifier is based four…

56 years ago

Stereo Tone Control with Line In + Microphone Mixer

This is an active stereo tone control circuit using very well known op-amp IC of…

56 years ago