Low-Cost and Simple Intercom

This is a low-cost and simple intercom circuit design. Some intercom circuits is build by applying integrated circuits. The circuit described right here utilizes 3 certainly transistors which easy to find on the electronic store. Even a newbie can assemble it on a piece of veroboard without difficulty.

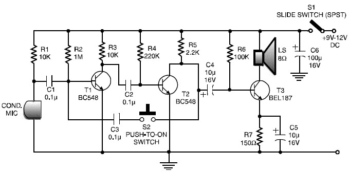
The circuit consists of a 3-stage resistor-capacitor coupled amplifier. When ring button S2 is pushed, the amplifier circuit designed close to transistors T1 and T2 becomes converted into an asymmetrical astable multivib-rator producing ring signals. These ring signals are amplified by transistor T3 to drive the speaker of earpiece.

This intercom circuit only consume electric current about 10 to 15 mA. Therefore a 9-volt PP3 battery would possess a long lifespan, when utilized in this circuit.

For constructing a two-way intercom circuit, two similar units, as shown in figure, are needed for being applied. Output of one amplifier unit connected to speaker of the other unit, and vice versa. For single-battery operation, join corresponding supply and ground terminals of both the units together.

The entire circuit, together with microphone and earpiece etc, could be assembled inside the plastic body of a toy cellphone, that is easily obtainable in the market. Recommended cellphone cabinet, with the placement of switches, speakers, microphone, etc is shown on following image.

circuit diagram

Recent Posts

Guitar Synthesizer Schematic Diagram Collection

Guitar Synthesizer Schematic Diagram In this post, we provide a collection of schematic diagrams of…

56 years ago

Handy Talky HT DIY Schematic Diagram

Handy Talky Schematic Diagram This is an old electronic scheme of the Handy Talky (HT)…

56 years ago

Doorbell Ringer Birdie Tone

This is an old or "very old" schematic diagram of birdie tone or sound generator.…

56 years ago

200W MOSFET Amplifier based IRFP250N

Here is the 200W MOSFET amplifier powered based on four piece of IRFP250N, they are…

56 years ago

300W RMS Stereo Power Amplifier based IC TDA7294

This is the 300W RMS stereo power amplifier circuit project. This amplifier is based four…

56 years ago

Stereo Tone Control with Line In + Microphone Mixer

This is an active stereo tone control circuit using very well known op-amp IC of…

56 years ago