Categories: Radio

FM Receiver with TDA7021T

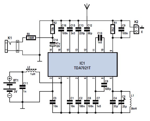
This is the circuit diagram of mini FM receiver that build based on single FM IC TDA7012T.

Components List:

R1 = 8k?2
R2 = 10k?
R3 = 390?
C1,C3 = 10nF
C2,C6,C9,C16 = 100nF
C4 = 33pF
C5 = 25pF trimmer (Murata type TZB4Z250AB10R00)
C7,C10 = 1nF5
C8 = 820pF
C11 = 1nF
C12 = 68pF
C13 = 220pF
C14 = 47uF 10V (Nichicon UWX1A470MCL1GB 5.5mmL chip type)
C15 = 3nF3
L1 = 36nH (4 turns 0.5mm silver-plated wire, inside diameter 4mm; length 7mm)
L2 = 1uH, SMD case 0805 (fres > 300 MHz)
IC1 = TDA7021T (SMD in SO16 case)


The TDA7021T integrated radio receiver circuit is for portable radios, stereo as well as mono, where a minimum of periphery is important in terms of small dimensions and low cost. It is fully compatible for applications using the low-voltage micro tuning system (MTS). The IC has a frequency locked loop (FLL) system with an intermediate frequency of 76 kHz. The selectivity is obtained by active RC filters. The only function to be tuned is the resonant frequency of the oscillator. Interstation noise as well as noise from receiving weak signals is reduced by a correlation mute system.

PCB Layout:

This receiver is a mono implementation, but at the output, the entire multiplexed signal (up to 53 kHz) is available. By using a PLL stereo decoder, such as the TDA7040T, a stereo signal can be generated in a traightforward way from the output signal of the TDA7021T.

Download the TDA7021T datasheet include the schematic diagram how to make this circuit stereo.
[wpdm_file id=55]

FM Receiver with TDA7021T source: http://electroniccircuit-s.blogspot.com/2009/07/mini-fm-receiver-circuit.html

circuit diagram

View Comments

Recent Posts

Guitar Synthesizer Schematic Diagram Collection

Guitar Synthesizer Schematic Diagram In this post, we provide a collection of schematic diagrams of…

56 years ago

Handy Talky HT DIY Schematic Diagram

Handy Talky Schematic Diagram This is an old electronic scheme of the Handy Talky (HT)…

56 years ago

Doorbell Ringer Birdie Tone

This is an old or "very old" schematic diagram of birdie tone or sound generator.…

56 years ago

200W MOSFET Amplifier based IRFP250N

Here is the 200W MOSFET amplifier powered based on four piece of IRFP250N, they are…

56 years ago

300W RMS Stereo Power Amplifier based IC TDA7294

This is the 300W RMS stereo power amplifier circuit project. This amplifier is based four…

56 years ago

Stereo Tone Control with Line In + Microphone Mixer

This is an active stereo tone control circuit using very well known op-amp IC of…

56 years ago