35W Tube Power Amplifier Circuit with EL34

35W Tube Power Amplifier Circuit with EL34

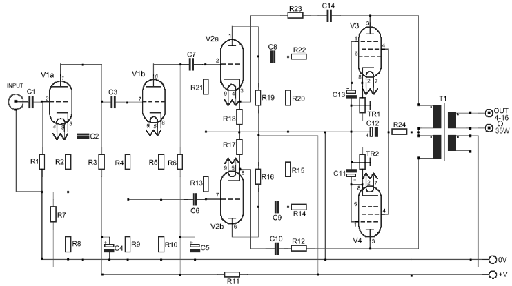
35W Tube Power Amplifier Circuit with EL34.

It is a classic design of power amplifier 35 W using tube, with two EL34 in connection Push-Pull, by Siemens & Halske, with design date 03/24/1953 and code SV410 / 1. The amplifier worked from 1954 to 1989, whenever and went off, with an average lifespan of 15 hours a day. Showed no particular damage beyond the replacement tubes, resistors and capacitors, resulting from natural wear.

Leave a Reply

Your email address will not be published. Required fields are marked *

This site uses Akismet to reduce spam. Learn how your comment data is processed.