Categories: AudioLinear Amplifier

24W Audio Amplifier (Class A)

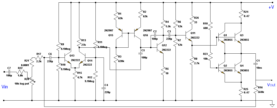
This is the circuit diagram of 24 Watt class A linear audio amplifier, built and tested by Marc Klynhans from South Africa. The supply voltage can be between 34V and 46V and the quiescent current should be set to 1.7A measured through R25 (a voltage of 0.75V must be measured over R25 for a quiescent current of just under 1.7A). R23 is a trimmer and must be set to maximum resistance (10kOhm) when powering up. Then the resistance of R23 must be decreased until the the quiescent current is achieved. If the amplifier is mounted on a big enough heatsink ( 0.6K/W at most) then the amplifier is very safe from thermal runaway. Intelligence must be used when choosing power and voltage ratings of resistors and capacitors.

24W Audio Amplifier (Class A) Specifications:

  • 24W Class A into 8 Ohm
  • 100mHz – 100kHz flat
  • 305mV input for 24W into 8 Ohm (33dB gain)
circuit diagram

View Comments

  • This amplifier is not reliable (I think it only gets to 12W, not 24W). I've done extensive testing, and it has a terrible start up. It is also very inefficient. The sound it produces is wonderful, but not worth it at all. Do not build it!

Share
Published by
circuit diagram

Recent Posts

Guitar Synthesizer Schematic Diagram Collection

Guitar Synthesizer Schematic Diagram In this post, we provide a collection of schematic diagrams of…

56 years ago

Handy Talky HT DIY Schematic Diagram

Handy Talky Schematic Diagram This is an old electronic scheme of the Handy Talky (HT)…

56 years ago

Doorbell Ringer Birdie Tone

This is an old or "very old" schematic diagram of birdie tone or sound generator.…

56 years ago

200W MOSFET Amplifier based IRFP250N

Here is the 200W MOSFET amplifier powered based on four piece of IRFP250N, they are…

56 years ago

300W RMS Stereo Power Amplifier based IC TDA7294

This is the 300W RMS stereo power amplifier circuit project. This amplifier is based four…

56 years ago

Stereo Tone Control with Line In + Microphone Mixer

This is an active stereo tone control circuit using very well known op-amp IC of…

56 years ago